近年来,户用光伏行业迎来高速发展,为规范户用光伏行业健康发展,中国光伏行业协会牵头起草了《户用光伏产品销售安装合同(范本)》和《户用光伏电站合作开发合同(范本)》(下称:“范本合同”)。
据了解,根据建设模式不同,户用光伏可分为合作开发、全款购、光伏贷三大模式。相较于后两者,合作开发模式凭借零投入安装、低风险固定收益,成为了农村用户的不二之选。
国家能源局发布的户用光伏建设运行指南中明确提出:合作开发模式是用户提供其合法持有的屋顶、企业提供电站开发所需的系统设备,双方合作建设电站。该模式用户不出资、不承担主观损毁外的其他责任,享有固定收益;企业提供系统设备并负责勘察设计、安装调试、运维运营等服务。

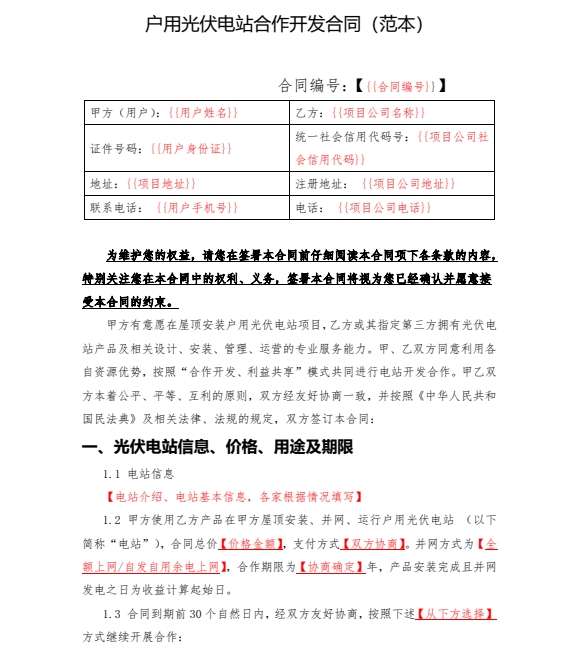
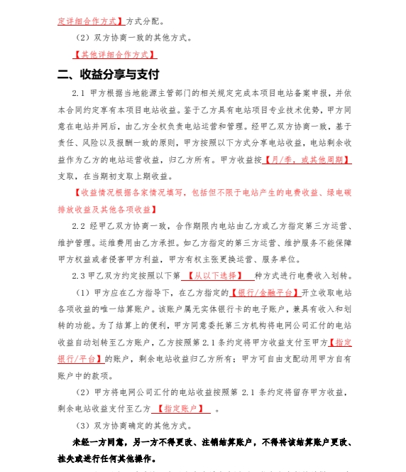
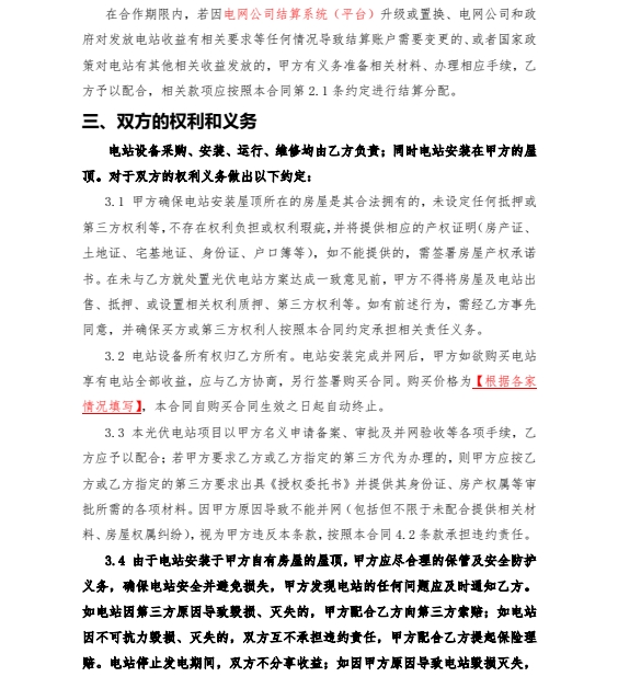
范本合同从电站规模、建造费用、收益结算、权益义务、运行维护、违约责任等多个方面,统一了户用光伏合作开发标准体系,填补了用户在专业知识方面的空白,从源头解决了从业公司众多导致合同文本多、规范性定义不清晰等问题。以下为“范本合同”:







不难看出,能源主管部门、协会高度重视户用光伏,尤其是合作开发模式的健康发展,先后发布多个规范文本,对户用光伏合作开发模式进行统一制定标准与管理办法。这也印证了,面对农村丰富的屋顶资源、光照条件,合作开发是光伏整县推进户用装机的主流模式。
值得关注的是,在光伏整县推进过程中,能够真正拿下整县推进项目开发权的民营企业其实并不多。以户用版块较为活跃的正泰安能来说,在全国累计建设户用光伏电站70余万座,旗下金顶宝已成为农村光伏开发、示范项目建设的“主力军”。
金顶宝是正泰安能户用电站合作开发模式,公司与用户合作建造电站,电站的设备建造及运维均由安能承担。金顶宝不需要融资担保,用户也不用承担偿债责任,用户零资金投入即可享受长期的低风险固定收益。以下为“金顶宝”合同文本:




深扒金顶宝合同,无论是框架结构,还是内容细则,都严格遵守国家能源局合作开发范本合同的相关条款,最大程度保障用户权益,从源头减少合同纠纷,进一步降低了户用项目的安装风险。
户用光伏高质量发展的背后实际上是技术、是品质、是高标准,这离不开各大光伏企业的协同发力。合同范本的制定,意味着光伏行业的标准化管理理念持续深化,将加快标准升级迭代,实现标准对户用光伏产业化的引领和推动作用,更好引领光伏产业的创新、协调、绿色、开放、共享发展。
官方微信
官方QQ
共有条评论 网友评论